请求失败自动重新请求 #
方案1 #
手动实现一个简易的请求失败
基本流程 #

源代码 #
配置基本项
// 最大重试次数
const MAX_RETRIES = 3
// 重试时间间隔
const RETRY_DELAY = 1000
重试的请求函数
instance(config)
发送请求
const backoff = new Promise((resolve) => {
setTimeout(() => {
resolve(instance(config))
// RETRY_DELAY 每次请求的时间间隔
}, RETRY_DELAY)
})
所有代码
import axios from 'axios'
import { jwtDecode } from 'jwt-decode'
import { getUserStore } from '@/stores'
const userStore = getUserStore()
const instance = axios.create({
baseURL: 'http://localhost:3000'
})
const MAX_RETRIES = 3
const RETRY_DELAY = 1000
// 添加请求拦截器
instance.interceptors.request.use(
async (config) => {
// 在发送请求之前做些什么
config.headers.Authorization = `Bearer ${userStore.token}`
return config
},
(error) => {
// 对请求错误做些什么
return Promise.reject(error)
}
)
// 添加响应拦截器
instance.interceptors.response.use(
(response) => {
// 2xx 范围内的状态码都会触发该函数。
// 对响应数据做点什么
if (response.data.code && response.data.code === 2000) {
return Promise.reject(response)
}
return response
},
async (error) => {
const config = error.config
if (!config.retryCount) {
config.retryCount = 0
}
if (config.retryCount < MAX_RETRIES) {
config.retryCount++
console.log('retryCount', config.retryCount)
const backoff = new Promise((resolve) => {
setTimeout(() => {
resolve(instance(config))
}, RETRY_DELAY)
})
await backoff
}
if (error?.response?.status === 401) {
// 清空token
userStore.setToken('')
ElMessage.error('登陆过期')
}
// 超出 2xx 范围的状态码都会触发该函数。
// 对响应错误做点什么
return Promise.reject(error)
}
)
export default instance
方案2 #
通过库axios-retry
来实现
pnpm install axios-retry
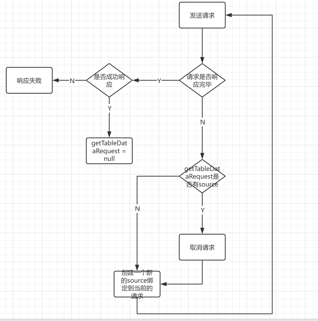
取消请求 #
流程图

基本步骤
通过
axios.CancelToken.source()
方法生成source
给请求添加配置项
cancelToken
,值为source.token
,此时的请求相当于和source
绑定通过
source.cancel('取消请求的原因')
取消请求注意:
1.想取消哪个请求就必须调用哪个请求的
source.cancel()
方法2.每个请求的cancelToken的位置不一样(具体看文档)
get
axios.get('xxx', { cancelToken: source.token })
post
axios.post('xxx', { name:'xxx' },{ ancelToken: source.token })
put
axios.put('xxx', { name:'xxx' },{ ancelToken: source.token })
delete
axios.delete('xxx', { cancelToken: source.token })
代码(get请求)
- 接口函数
import http from '@/utils/http'
const getMovieService = async (params, cancelToken) => {
// http为axios实例
return http.get('/getMovie', {
params,
...(cancelToken ? { cancelToken } : {})
})
}
简单使用
模拟搜索,当用户多次点击搜索按钮,如果之前搜索的请求还没有请求成功,则取消上次的搜索
// 导入接口函数 import { getMovieService } from '@/api/movie' import axios from 'axios' // 考虑到可能有多个不同的请求,因此使用key-value的形式来储存请求的source // key->'哪个请求' value->'source' const cancelTokens = { getTableDataRequest: null } const handleSearch = async () => { // getTableDataRequest有值,之前发送过一次请求 if (cancelTokens.getTableDataRequest) { cancelTokens.getTableDataRequest.cancel('取消请求') } const movieName = inputValue.value const { pageSize, currentPage } = baseTableComRef.value.getPaginationData() const pageIndex = currentPage // 创建source const source = axios.CancelToken.source() // 储存改请求的source cancelTokens.getTableDataRequest = source // source.token作为cancelToken传入函数 getTableData({ pageSize, pageIndex, movieName }, source.token) } // 把接口函数getMovieService重新封装了一次 const getTableData = async (params, cancelToken) => { await getMovieService(params, cancelToken) .then((res) => { cancelTokens.getTableDataRequest = null }).catch((err) => { console.log('err', err) }) }